AT_past202309_m 線分の交差判定

题目描述

在 $xy$ 平面上有两条线段,第 $i$ 条线段的两个端点的坐标分别为 $(a_i,b_i)$ 和 $(c_i,d_i)$。 请判断这两条线段是否相交。

输入格式

输入为一行,包含如下格式的数据: > $a_1$ $b_1$ $c_1$ $d_1$ $a_2$ $b_2$ $c_2$ $d_2$

输出格式

如果这两条线段相交,则输出 `Yes`,否则输出 `No`。

说明/提示

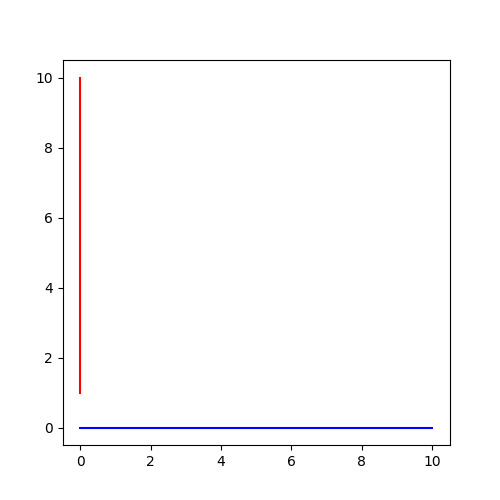
### 样例说明 1 如图所示,这两条线段相交于坐标 $(5,5)$。 ![image](https://cdn.luogu.com.cn/upload/vjudge_pic/AT_past202309_m/731edf6d9dea1d13273c0130ae7ced06d3d2c29f1c052e0820a89203c2e9238e.png) ### 样例说明 2 ![image](https://cdn.luogu.com.cn/upload/vjudge_pic/AT_past202309_m/9b8d17b1c35a9123516fac17e11bb5fc932b0c272f6c1a32f6d82877a5f21781.png) ### 样例说明 3 ![image](https://cdn.luogu.com.cn/upload/vjudge_pic/AT_past202309_m/d4e736911d8ca27e644fc8efe097cf494510eb2bc47dcde6db707575709253ba.png) ### 数据范围 - $-1000 \leq a_i, b_i, c_i, d_i \leq 1000$ - $(a_i,b_i)\neq (c_i,d_i)$ - 所有输入都是整数。 由 ChatGPT 5 翻译